繁體中文
English
Menu
首頁
高雄醫學大學
口腔醫學院
網站導覽
後台管理
Menu
未來學生專區
口腔衛生推廣服務隊
鼎社
牙醫營
Menu
系所簡介
宗旨目標
系主任的話
系所特色
未來出路
牙醫學系「醫療器材產學組」博士班
行政人員
師資介紹
專任師資
合聘教師
校聘兼任教師
課程資訊
課程資料查詢
課程分流
核心能力
學士班課程學分表
碩士班課程學分表
碩士在職專班課程學分表
博士班課程學分表
招生資訊
大學-學士班
研究所-碩博班
International Students
研究成果
獎學金資訊
牙醫學系總校友會獎學金
其他獎學金
國際交流
法規章則
畢業生流向調查
前端編輯
管理員身份可於登入後,進行網站的前端管理。
帳號
密碼
記得我
登入
首頁
公告事項
系所公告
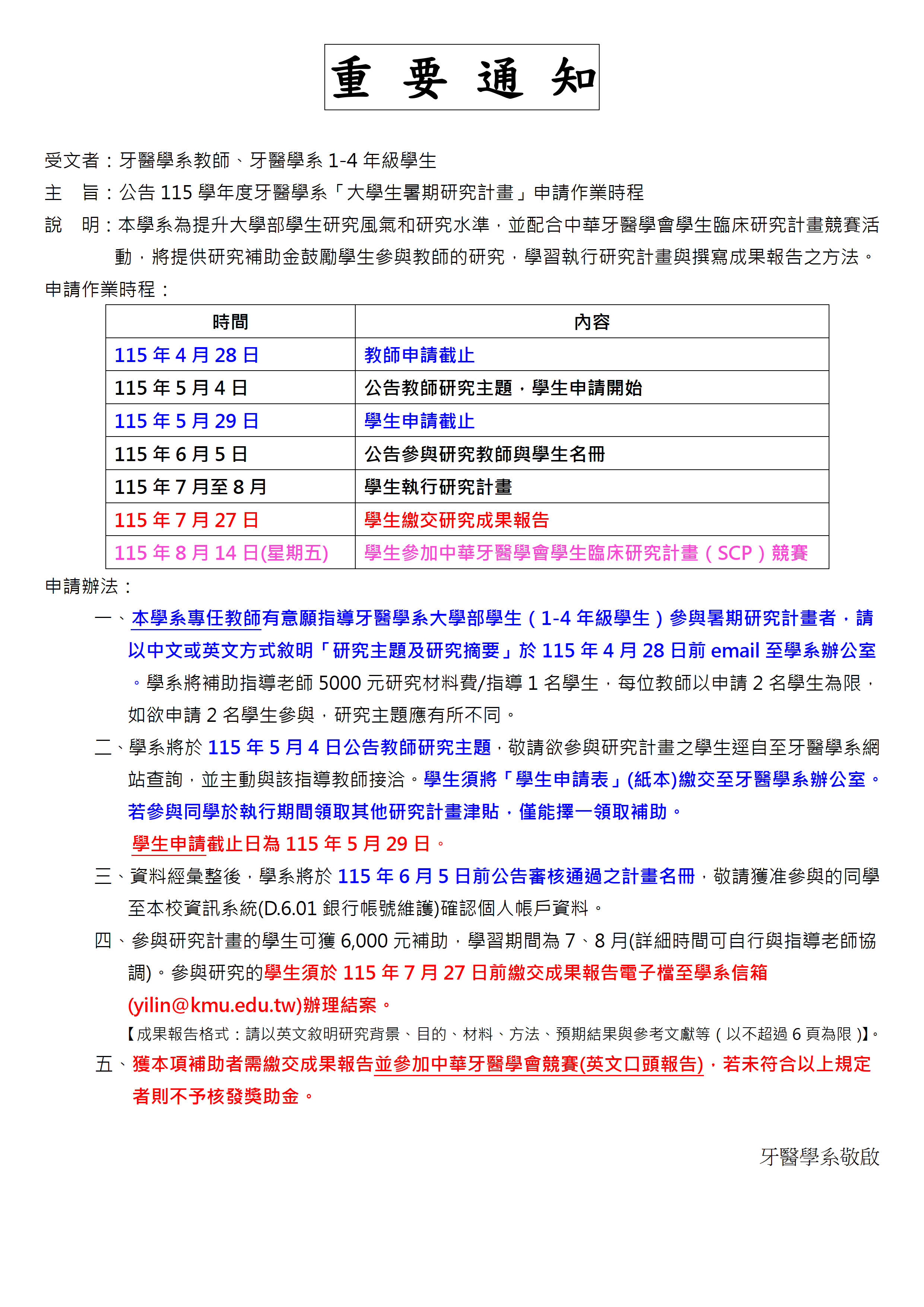
115學年度牙醫學系「大學生暑期研究計畫」作業
115學年度牙醫學系「大學生暑期研究計畫」作業
附件下載
File
File size
Last modified
115-SCP通知.pdf
195 kB
2026-04-15
115大學生暑期研究計畫申請-周思婷1.pdf
54 kB
2026-04-30
115大學生暑期研究計畫申請-周思婷2.pdf
54 kB
2026-04-30
115大學生暑期研究計畫申請-周郁翔.pdf
112 kB
2026-04-30
115大學生暑期研究計畫申請-汪硯雲1.pdf
117 kB
2026-04-30
115大學生暑期研究計畫申請-汪硯雲2.pdf
117 kB
2026-04-30
115大學生暑期研究計畫申請-藍鼎勛.pdf
118 kB
2026-04-30
115大學生暑期研究計畫申請-陳裕豐.pdf
69 kB
2026-04-30
115學生申請表-牙醫系.doc
55 kB
2026-04-15
115教師研究主題(彙整).pdf
79 kB
2026-04-30
Go to top